{{ 'fb_in_app_browser_popup.desc' | translate }} {{ 'fb_in_app_browser_popup.copy_link' | translate }}
{{ 'in_app_browser_popup.desc' | translate }}

排便不順怎麼辦?最核心的改善關鍵在於「補水、補纖、補油、動起來」!建議每日飲水約 1500~2000毫升、攝取足量膳食纖維(如燕麥、地瓜)、飲食中保留適量油脂以潤滑消化道,並養成規律運動與固定排便的習慣。
如果你常覺得排便卡卡,通常是飲食失衡或生活作息發出的警訊。今天就帶你了解10大常見排便不順原因,以及飲食與生活上的改善建議,調整排便不順問題!
怎樣才算是便秘呢?其實只要出現排便不順、糞便乾硬或排便困難等情形,就可能是消化道發出的警訊。若要有更詳細的參考方向,可從以下幾個面向進行評估:
延伸閱讀:胃酸過多怎麼辦?改善方法+預防手段不藏私,這些NG食物要小心
如果你也常覺得排便卡卡,不知道是飲食還是生活習慣出問題,以下10個可能的排便不順原因,是值得你我留意的日常陷阱:
除了上述原因,環境的變化對排便也會有一些影響,像是出國旅行、搬家、換季,都可能讓消化道一時不適應,導致排便不順。不過這屬於短暫性的變動,通常環境調整回來就會漸漸恢復,但如果未見改善,還是建議尋求專業幫助喔!
延伸閱讀:消脹氣最快方法揭密!5招教你舒緩脹氣問題,多吃這些消脹氣食物
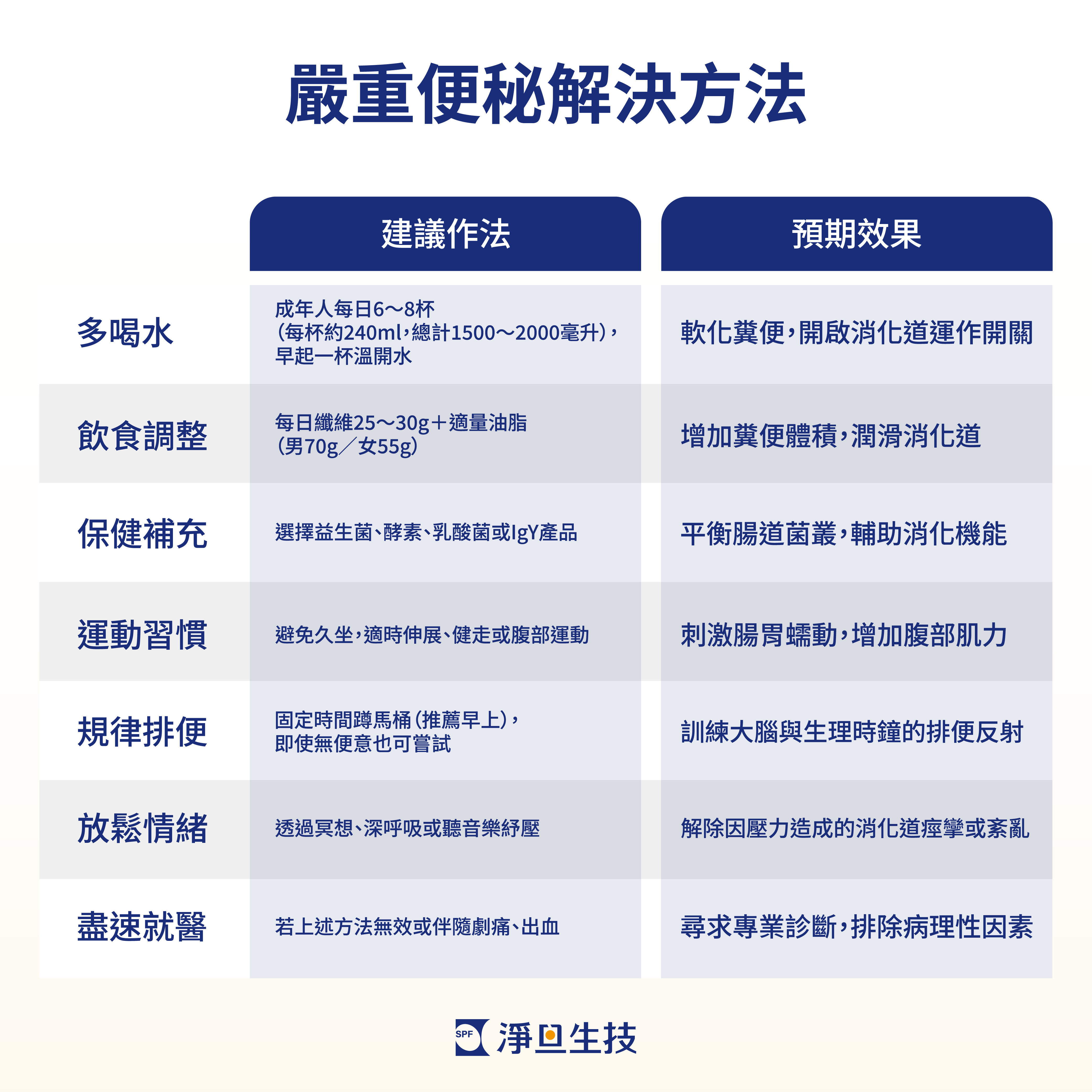
面對排便不順,不少人第一個聯想的會是「便秘吃什麼最有效」?網路說法百百種,究竟真正有效的嚴重便秘解決方法有哪些?以下建議應對方式供你參考:
水分攝取不足可能會影響排便順暢,建議保持適量飲水來促進健康的排便,根據衛福部衛教文章,成年人一天建議喝6~8杯水,每杯約240毫升。除此之外,也可以試試早上起床先來一杯溫開水,作為打開身體的一步。
想避免排便不順問題,可以試試多吃燕麥、香蕉、地瓜、奇異果等富含膳食纖維食物,留意每日攝取約25~30公克纖維,並少碰加工食品和高油炸的餐點。此外,少量的健康油類也建議多多攝取,建議男性每日攝取70公克以內、女性55公克,幫助潤滑消化道。
延伸閱讀:〈便秘吃什麼最有效〉文章
當生活壓力大、飲食不穩定時,也可以透過一些益生菌、酵素、乳酸菌或IgY產品補充,幫助維持腸道菌叢平衡。不過也建議要挑選有經過檢驗、成分單純的品牌,避免吃進太多不必要的添加物喔!
久坐被視為便秘風險因素之一,現在不少上班族,一天會在辦公室坐上8小時之久,建議可以適時起身拉筋、伸展操,或者走去裝水、上廁所等,閒暇時間也可以多到戶外走走,或是到健身房簡單運動一下,都有助消化道蠕動。
養成固定的排便習慣,每天在固定時間「坐一下馬桶」,即使當下沒有便意,也能小小提醒消化道準備工作,培養良好的排便規律,促進正常排便。但避免過度用力,以免造成肛門不適。
壓力過大時,腸胃容易出現不適,進而影響排便。建議可安排時間進行冥想、深呼吸或聽音樂放鬆心情、舒緩壓力,進而改善消化不良的情況。
如果經過上述調整後仍感覺不適,建議尋求醫生的建議,以獲得專業意見喔!

延伸閱讀:幽門螺旋桿菌是什麼?會自己好嗎?常見症狀、日常傳染途徑全揭曉
看完了以上關於排便不順的介紹,你可能還是有一些疑問,比如嚴重便秘吃什麼水果好?有沒有即時解便秘的方法?下面一一為你解答:
面對排便卡卡的情況時,吃什麼水果最有效呢?根據約翰霍普斯金醫學中心一篇文章,富含可溶性膳食纖維(Soluble Fiber)的水果,如蘋果、香蕉等,都對促進消化道蠕動、改善便秘有幫助。不過也提醒大家,務必斟酌自身飲食習慣和狀況再決定喔!
延伸閱讀:〈嚴重便秘吃什麼水果〉文章
若想即時緩解便秘問題,可以嘗試以下幾個方法:
不過若以上方法嘗試後仍無效,建議儘早就醫,避免情況加重。
一些人群可能因為健康狀況,較容易遇到排便不順的問題,需要多加留意:
延伸閱讀:如何知道自己有胃幽門桿菌?檢測法、可能症狀、預防重點懶人包
雖然水果有助於改善便秘,但也要注意食用量,不要只是喝果汁補充,因為它通常缺少膳食纖維,且可能含有過多糖分。建議選擇新鮮的水果,適量攝取並搭配均衡飲食,才能達到最佳效果。
益生菌有助於維持腸道菌群平衡,從而幫助維持消化道健康。若想補充得更全面,也可考慮含有益生菌複方與IgY成分的產品,在日常保養上能提供更多層次的消化道支持。
當我們面對排便不順的困擾時,其實不需要過度緊張,關鍵在於養成良好的生活習慣。從調整飲食、增加水分與纖維攝取、保持運動,到留意情緒與作息,這些日常的努力都能有效改善排便狀況。
如果這些調整後仍覺得幫助有限,也可以適度搭配市售保健食品輔助,例如補充益生菌、酵素或複方成分產品,有助於日常維持消化道機能。找出最適合自己的方法,才能真正改善不適、找回順暢生活的節奏。
📌本文內容僅供健康衛教資訊參考,不具備任何醫療效能宣稱。每個人體質與生活習慣不同,若有長期排便困擾、身體不適或相關病史,建議儘速尋求專業醫師協助,以免延誤治療。
推薦閱讀:
IgY是什麼?IgY免疫球蛋白功效、適合人群與禁忌、挑選原則一篇解析!
幽門桿菌會自己好嗎?不吃藥可以嗎?解析潛在風險與胃癌可能性